实用Office技能不再错过~

Hello,我是走在践行之路上的老宋,在学习和工作中多年总结的Office操作技巧和锦囊妙计,想要与你分享。

于是有了《老宋Office私房课》这门高质量的免费课程,好学、实用、专业、商务,是这门课程的追求。

这系列课程由微软「听听文档」小程序联合出品,每周二、四、六在「听听文档」Office技巧频道与「Office锦囊妙计」公众号更新,希望对你提升办公技能有所帮助。

长文档排版部分的素材下载:点击这里

(保存成功后,登录了企业版Microsoft账户的用户请到你的OneDrive下载资源,登录了个人版Microsoft账户或没有登录账户的用户请在电脑浏览器访问 下载资源)

今天我们用几分钟来搞定奇偶页不同的复杂页眉设置。看似好复杂,很厉害,实际上学起来并不难。

好!我们一起来学习。

奇偶页页眉内容不同怎么设置_页奇偶设置内容页眉吗_页眉怎么分奇偶页设置

最终要实现的效果,是类似书籍页眉的设置。比如下面这张图片,是吴军老师《见识》这本书的两页:偶数页页眉是书籍名称,奇数页页眉是当前所在章节的标题名称。

页眉怎么分奇偶页设置_奇偶页页眉内容不同怎么设置_页奇偶设置内容页眉吗

并且注意他们的对齐方式是不同的,偶数页页眉左对齐、奇数页页眉右对齐。

如果此刻你手头有一本书的话,可以随意翻开看一看,是否也有类似的页眉设置。

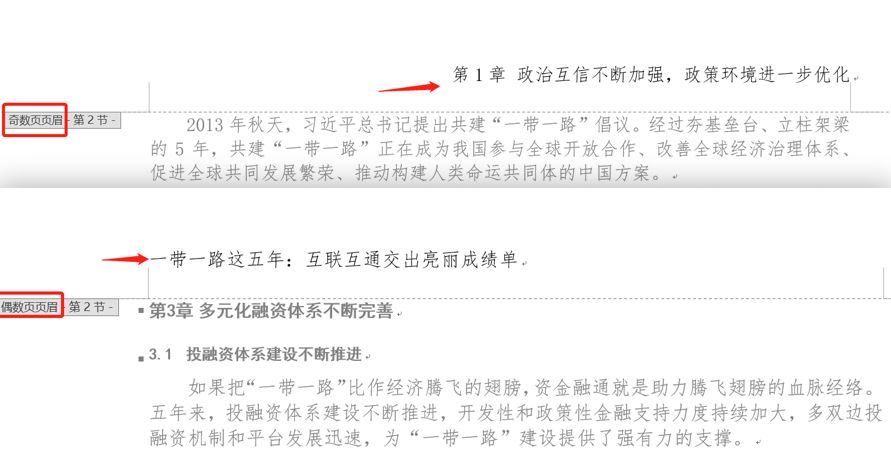
今天的案例仍然是《一带一路》这篇文档,要实现的效果是偶数页页眉为文章标题,即:一带一路这五年,奇数页页眉是章节编号和名称。

就像下面这样的效果:

奇偶页页眉内容不同怎么设置_页奇偶设置内容页眉吗_页眉怎么分奇偶页设置

想要实现这种效果,正确套用样式和多级列表是前提。

关于这部分知识点,在长文档排版这个专题的第2讲《》中已经为大家介绍过。还不太明白的朋友可以回看那讲内容复习一下。

正确套用了样式和多级列表之后奇偶页页眉内容不同怎么设置,就可以来学习今天的内容了。

页眉怎么分奇偶页设置_奇偶页页眉内容不同怎么设置_页奇偶设置内容页眉吗

① 勾选“奇偶页不同”

进入正文部分的页眉编辑状态之后,勾选上奇偶页不同,这样当前这一节的页眉就分为了“奇数页页眉”和“偶数页页眉”。

页奇偶设置内容页眉吗_奇偶页页眉内容不同怎么设置_页眉怎么分奇偶页设置

补充一个小的知识点:在页眉/页脚操作时,有许多人不知道借助选项卡中的小工具奇偶页页眉内容不同怎么设置,上一条、下一条可以很方便地进行切换。

比如如果勾选上了奇偶页不同,并且把光标在奇数页页眉,点击下一条就会切换至偶数页页眉,再次点击转至页脚,可以快速从页眉切换至页脚,很方便。

页眉怎么分奇偶页设置_页奇偶设置内容页眉吗_奇偶页页眉内容不同怎么设置

这几个小工具,在上面的图片中我用椭圆画出来了。

② 设置奇数页页眉

先来设置奇数页页眉,由于奇数页页眉要显示当前页的章节编号和标题内容,因此需要借助在《》提到的StyleRef域来实现,相关的知识点我就不再重复介绍啦,还不明白的朋友建议您再花几分钟复习一下。

页奇偶设置内容页眉吗_奇偶页页眉内容不同怎么设置_页眉怎么分奇偶页设置

插入章节的标题和编号之后,可以将其设置为右对齐,也可以在奇数页页脚的位置插入页码并设置右对齐。

③ 设置偶数页页眉

由于偶数页页眉要显示文章的标题,文章标题一般不会动态的变化,相对固定,因此我们可以手动输入。

奇偶页页眉内容不同怎么设置_页奇偶设置内容页眉吗_页眉怎么分奇偶页设置

不过在这里我也简单提一下自动引用标题的方法。在页眉页脚工具设计选项卡中,文档信息-文档标题,就可以插入文档的标题,在页眉中可以看到[标题]两个字。

奇偶页页眉内容不同怎么设置_页奇偶设置内容页眉吗_页眉怎么分奇偶页设置

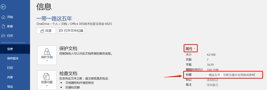
你可能会纳闷,这是什么鬼玩意,是显示文档标题,不是写上标题两个字好吗?

其实这里中括号引着的内容呢,会自动更新,只不过由于文档属性中,没有设置而已。

那如何设置呢?在文件-信息-右侧的属性中,把标题一项设置为文章的标题即可:

页奇偶设置内容页眉吗_页眉怎么分奇偶页设置_奇偶页页眉内容不同怎么设置

最终设置出来的效果看起来与手动输入没有什么差别。但从规范性上来说,这种更加规范。

④ 最终效果

好啦,一起看一下最终的效果。

这是奇数页的页眉和页脚,在页面中右对齐。奇数页页眉动态引用章节编号和标题:

页奇偶设置内容页眉吗_页眉怎么分奇偶页设置_奇偶页页眉内容不同怎么设置

偶数页的页眉为文章标题,页眉和页脚在页面中左对齐:

页眉怎么分奇偶页设置_奇偶页页眉内容不同怎么设置_页奇偶设置内容页眉吗

大家最后思考一下,如果将这个文档双面打印是什么效果,装订成册,是不是就像是一本书啦!

好了,这次的课程就到这里。

感谢每一位认真学习的朋友,未来的日子里,我们共同进步。

本文内容为公众号「Office锦囊妙计」原创

文章转载和交流请联系:laosongya

原创不易,欢迎分享并在文章底部点击「在看」,感谢支持

页奇偶设置内容页眉吗_页眉怎么分奇偶页设置_奇偶页页眉内容不同怎么设置

Office技巧

成长记录

限 时 特 惠: 本站每日持续更新海量各大内部创业教程,加站长微信免费获取积分,会员只需38元,全站资源免费下载 点击查看详情
站 长 微 信: thumbxmw