本文作者介绍了在面对较为复杂的业务时,梳理、表达、落地需求的一些经验,并介绍过程中会用到的几种不同类型的流程图。

业务流程图用什么工具画_业务流程图画图软件_画业务流程图的工具

工作中我们需要绘制哪些流程图

业务流程图用什么工具画_画业务流程图的工具_业务流程图画图软件

(本文会分别介绍图中出现的各种图表)

B端产品工作的主要内容即是将业务需求转化为功能,然而业务和功能是如何建立联系的呢?

当一个需求发生时,涉及到的各角色会在各自场景中,发生业务相关的各种行为,行为连贯起来就产生了业务流程。业务流程发生时,各角色会与产品发生联系,因此也就产生了产品流程。最后为确保产品实现业务方期望的流程,梳理出清晰的活动图、时序图、数据流图能帮助我们更有效地和技术沟通。

下文我会逐一介绍各工作环节以及各环节需要用到的图表工具

一、业务理解:用户体验地图、业务梳理表1. 用户体验地图

使用场景:对某些关键场景的用户需求和产品机会进行深入挖掘时

绘制要点:

要选出一个具体的场景,场景需要有清晰的边界(起点和终点),要有明确的用户桔色;从用户角度,描述其在地图中不同阶段的目标、行为、疑问、痛点及情绪;用产品角度:描述各行为对应的产品触点、及机会。

图例:

业务流程图画图软件_业务流程图用什么工具画_画业务流程图的工具

(用户体验地图)

2. 业务梳理表

使用场景:对需求清晰,但业务交错复杂的逻辑进行梳理时

绘制要点:

定义出一个场景的明确边界(起点和终点)将每个场景拆解到合适的粒度,划分出该场景下各角色不同阶段的目标根据5W2H对每个阶段的目标进行描述

图例:

业务流程图画图软件_业务流程图用什么工具画_画业务流程图的工具

(业务梳理表)

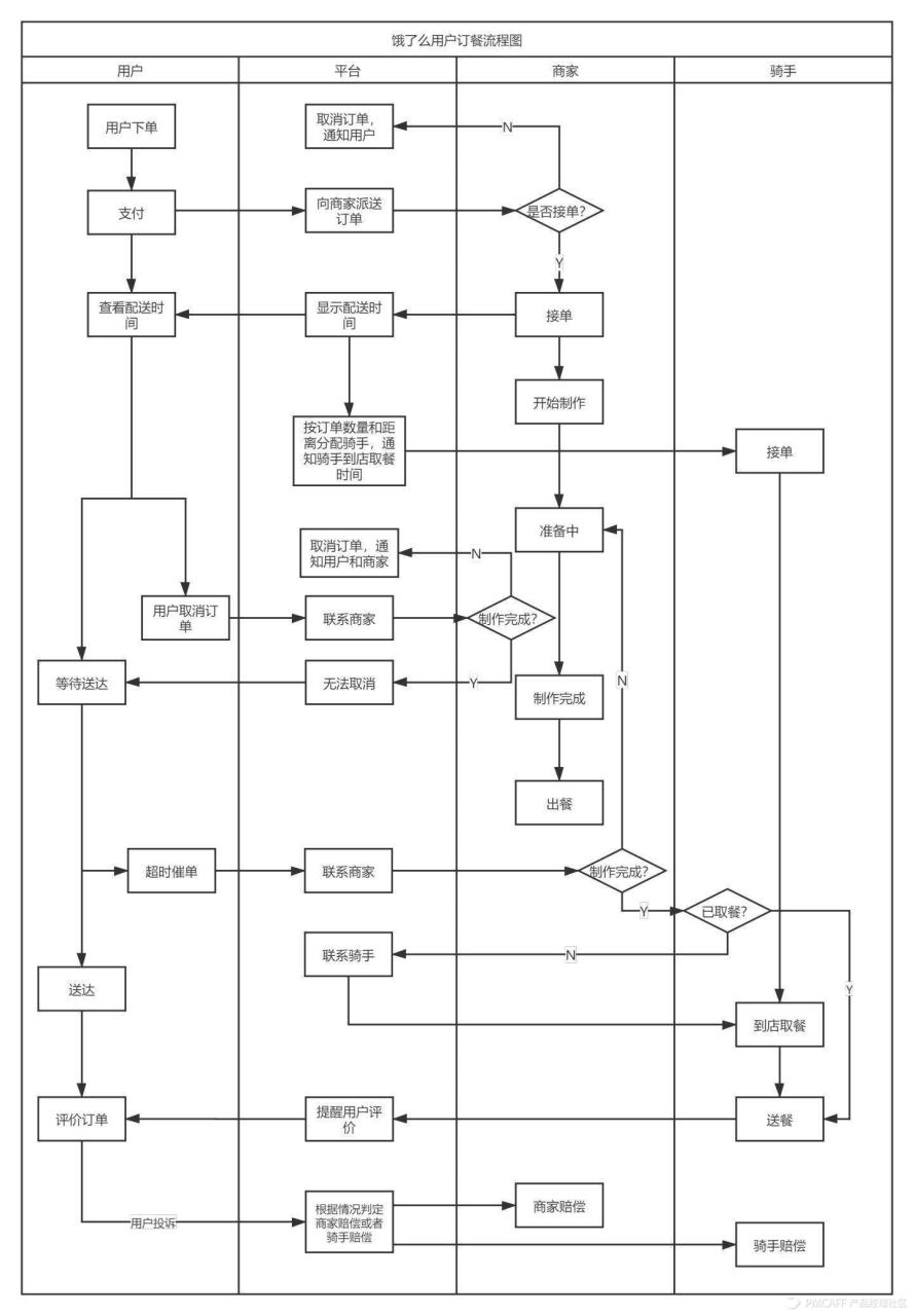
二、业务流程梳理:业务流程图

使用场景:将理解的业务梳理成流程图,与业务方沟通、讨论、调整时

业务流程图画图软件_业务流程图用什么工具画_画业务流程图的工具

绘制要点:

业务流程图重点表达从角色和角色的动作;可以通过区分每个动作单元的色彩来体现该动作关联到的产品;可以对流程的不同阶段进行划分让流程图更清晰、有层次。

图例:

业务流程图画图软件_业务流程图用什么工具画_画业务流程图的工具

(业务流程图)

三、梳理产品与业务的联系:用例图

使用场景:梳理角色、系统、动作、以及其他角色之间的关系

绘制要点:

业务流程图画图软件_画业务流程图的工具_业务流程图用什么工具画

图例:

业务流程图用什么工具画_画业务流程图的工具_业务流程图画图软件

四、产品设计:活动图、页面流程图、时序图、数据流图1. 活动图

业务流程图画图软件_业务流程图用什么工具画_画业务流程图的工具

使用场景:PM基于描述对象的特征、描述目的,选择合适的角度绘制图表;

绘制要点:

业务流程图用什么工具画_业务流程图画图软件_画业务流程图的工具

活动图绘制规则与流程图类似其中活动对应流程,分支对应判断。下面分别介绍下与流程图不同的地方:

存在【起始】和【结束】可以有多个结束点,但只能有唯一的起始点。存在对象的概念。我们可以通过在活动图中添加对象,来体现对象随着活动变化而产生的变化。存在分叉的概念,分叉后的活动需要都被执行。存在汇合的概念,汇合前的活动必须都被执行后才能继续向下执行。分叉和汇合往往是成对出现

图例:

涉及多角色、多系统的场景可以用泳道和色块的颜色进行区分(泳道用来区分二者之中较重要的)。

业务流程图用什么工具画_业务流程图画图软件_画业务流程图的工具

2. 页面流程图

使用场景:从页面、功能为主体业务流程图用什么工具画,体现用户操作流程;

图例:

画业务流程图的工具_业务流程图画图软件_业务流程图用什么工具画

业务流程图用什么工具画_业务流程图画图软件_画业务流程图的工具

3. 时序图

使用场景:用以体现各系统、角色之间动作的时间关系和数据流向关系

鉴于讲清楚时序图需要用的篇幅较多,且社区中已经有讲的比较清楚的文章了,在这里我就偷个懒了。需要的同学们点击链接跳转快速学习时序图:时序图简介、画法及实例

图例:

画业务流程图的工具_业务流程图画图软件_业务流程图用什么工具画

4. 数据流图

使用场景:以数据为主题,描述数据的传递和加工过程

绘制要点:

业务流程图用什么工具画_画业务流程图的工具_业务流程图画图软件

(1)主要元素包括:数据存储、数据加工、外部交互方

(2)数据流图需要分层绘制,自顶层向下分解,如:顶层图、0层图、1层图……

(3)绘制规则

业务流程图用什么工具画_业务流程图画图软件_画业务流程图的工具

图例:

业务流程图用什么工具画_画业务流程图的工具_业务流程图画图软件

业务流程图画图软件_画业务流程图的工具_业务流程图用什么工具画

结尾

每个人接触的产品不同,同一个产品不同阶段要的特性不同,每个工作阶段协作的人不同。而再不同的情况下,最合适的图的类型,画图的方法,描述的粗细粒度都不同。

区别产品经理经验的高低,就在于看谁能最快的理解问题、然后最快的找到最合适的方法,最终最快的把工作完成。

我们应该多思考,多练习,多总结。这样我们的工作效率和工作质量才能随着经验而积累起来。

#参考资料#

本文虽然介绍了各种图表的绘制规则业务流程图用什么工具画,但限于篇幅没有展开太细,附上一些详细的教程供大家参考:

软件工程数据流图画法

快速学习时序图:时序图简介、画法及实例

5W2H,帮助你梳理B端产品业务流程

UML图绘制的注意点和实例分析

限 时 特 惠: 本站每日持续更新海量各大内部创业教程,加站长微信免费获取积分,会员只需38元,全站资源免费下载 点击查看详情
站 长 微 信: thumbxmw