一起餐厨废弃油脂引发的案件

一则“火锅店被油脂收运企业举报事件”,暴露了废弃油脂行业的许多深层次问题。

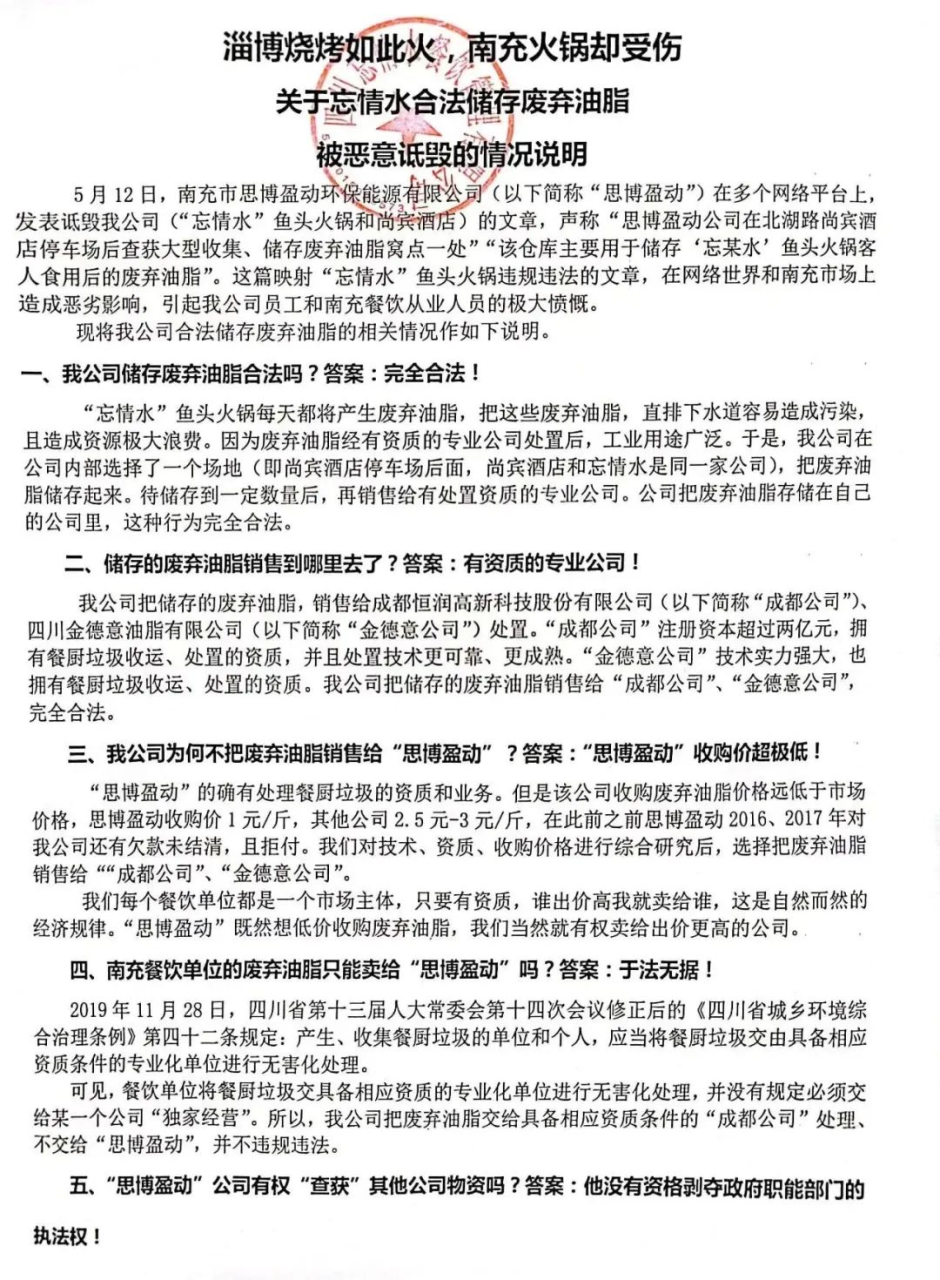
2023年5月,四川省南充市厨余垃圾特许经营企业思博盈动公司“查获”了当地知名火锅连锁企业“忘情水”私自存储运输的餐厨废弃油脂,并转交给当地的城管部门(相关阅读:)。

回收餐饮废油违法吗_回收餐饮废油干什么用_餐饮废油回收

回收餐饮废油干什么用_餐饮废油回收_回收餐饮废油违法吗

随后,“忘情水”发布了一则声明,控诉思博盈动的“三宗罪”:

其一,思博盈动没有执法权,不应使用“查获”“窝点”等词语表述该事件;

其二,思博盈动以1-2块钱/斤的价格低价回收其废油脂,而同样合法的外地油脂回收企业,收购价格却高出很多,“忘情水”有权利选择将自身产生的油脂销售给出价更高者;

其三,思博盈动还拖欠其之前的废油脂销售款。

而思博盈动似乎也有苦衷,在其公开发布的信息中,陈述了三条主要理由:

第一,思博盈动有当地餐厨特许经营权,当时签署的特许经营协议是明确包含餐厨垃圾以及废弃油脂回收处置的;

第二,思博盈动从事本地区的餐厨垃圾收运处工作,是不收取任何费用的,即收运、处理均是没有补贴的,主要就是依靠废油脂的收益来实现收支平衡;

第三,外地油脂回收企业,没有当地餐厨垃圾处置项目建设的前期投入,没有负责“无价值餐厨垃圾”的处置,只是通过高溢价来回收有价值的那部分油脂,是不合适的。

总之,公说公有理,婆说婆有理,双方目前均已报警,最终如何处理还要看官方的最终处置结果。

而站在行业的角度上,该事件也具有一定的典型性和代表性,可以借此深度剖析一下事情的本质和根源,为行业的规范和发展提供有价值的思考。

废弃油脂有多赚钱?

回收餐饮废油干什么用_餐饮废油回收_回收餐饮废油违法吗

首先,先了解一下废弃油脂的来龙去脉。

废弃油脂是什么?它泛指生活中各种渠道产生的,经过消费后不适合食用,但可以再生利用的油脂,我们通常所说的“地沟油”、“潲水油”均属于废弃油脂。

这类油脂还有一个英文名,叫做Used Cooking Oil,简称“UCO”,这个称谓表述其实更加准确。

废弃油脂从哪里来?它通常有四个主要的来源渠道:

1、从下水道、隔油池等捞上来的油腻漂浮物,通常我们称之为“地沟油”;

2、从酒店、餐馆等渠道,经过加工或直接回收的泔水油,有时也叫“潲水油”;

3、食品油炸加工,比如油条、薯条、炸鸡等,超过一定次数的老油;

4、上述三个渠道之外,还有相当一部分来自餐厨垃圾处理项目。

随着餐厨垃圾在我国逐步规范化管理,来自餐馆、食堂等渠道的餐厨垃圾会进行统一的收运和处理处置。在这些餐厨垃圾项目的预处理过程中,一般会有油水分离或油水渣分离的预处理工序,实现油脂的初步分离与富集。

废弃油脂到哪里去?通常来讲,各种渠道收集的地沟油有这么几个去向渠道:

1、重新流向餐桌

废弃油脂经过一定的加工后,重新流回到餐桌,就是我们通常所说的“地沟油重回餐桌”问题。巨大的利益使得这条灰色产业屡禁不止,2011年我国启动100个餐厨垃圾处理试点项目的初衷,也是由此而起。

2018年,新京报曾经报道过一起地沟油事件,当时正规公司收购地沟油的价格为3600元一吨,折合每斤1.8元。而将地沟油出售给饭馆和火锅底料生产厂,价格则变成了每斤3元,折合6000元一吨。

事实上,我们在超市购买的食用大豆油5L装在60-90元左右,折合13000-20000元/吨,大豆油期货价格大约则为9900元/吨。花生油5L装在90元左右,折合大约20000元/吨。

地沟油售卖价格可以达到6000元一吨,而食用油最低也要13000-20000元一吨。如果把地沟油当做食用油来售卖,利润至少有200-300%,而如果餐饮企业用”地沟油“替代正规渠道的食用油,则可以节省200%-300%的支出。

这大概就是“地沟油”屡禁不止的原因了。

不过,随着打击力度的加大和市场的规范,以及一个新兴市场的火爆,最近我们可能不太容易吃到“地沟油”了,因为它们已经有了一个新去处。

2、生物柴油与航空燃油

废弃油脂可以作为原料,进一步加工成生物柴油或航空燃油,用作交通运输燃料,或是作为环保增塑剂、表面活性剂、工业溶剂和工业润滑剂等的原料。

随着全球双碳政策不断推进,尤其碳政策的不断收紧,生物柴油和航空燃油凭借其良好的可再生性及减排效应,成为交通领域能源转型的重要关注方向。

据测算,1吨生物柴油可实现约2.83吨的碳减排。按照欧盟碳配额100欧元/吨的价格计算,生物柴油的减碳经济效益为283欧元/吨

欧盟各国政策规定,化石柴油中要强制添加一定比例的生物柴油,比例在8%-20%不等。2009年4月,欧盟实施《可再生能源指令》(RED),制定了生物燃料使用的强制目标。2018年12月,修订后的《可再生能源指令》(RED II)生效,将2030年地面交通中生物燃料的比重提高到14%。同时规定,如果生物燃料的原料来源为废弃物,还可享受双倍积分的优惠(即使用量为1升,可按2升计算积分)。

航空方面,航空业占全球二氧化碳排放量的2-3%。2022年6月8日,欧盟议会全体会议以多数票通过欧盟航空碳配额交易体系的修订意见,要求燃料供应商必须确保2025年欧盟机场提供的燃料中有2%是可持续航空燃料(SAF),并要求这一比例在2040年提高到37%,2050年提高到85%,并将航空碳配额覆盖范围扩大至从欧洲经济区起飞的所有航班。

▼2030年,日本航空业可再生燃料使用量或达10%

餐饮废油回收_回收餐饮废油违法吗_回收餐饮废油干什么用

此外,2023年刚刚上市的朗坤环境,其招股说明书中也表示,该公司生物柴油销售价格2019年为4461元/吨,到了2021年则上涨为8357元/吨,涨幅近一倍。

从这些数字中,不难看出废弃油脂的火爆程度,也就不难理解为何“忘情水”火锅店和“思博盈动”之间会有如此剧烈的争议和利益冲突了。

公说公有理,婆说婆有理

回收餐饮废油违法吗_餐饮废油回收_回收餐饮废油干什么用

本案中,“忘情水”火锅店和餐厨垃圾特许经营企业“思博盈动”的理由,听起来似乎都有一些道理。

本地特许经营企业认为,根据协议,签署的特许经营权是包含本地区的油脂回收的。还有一个更深层次的原因,就是在竞标当地的餐厨垃圾运营时,企业是“0报价”的,即没有任何运营补贴。该项目的盈利模式餐饮废油回收,主要就是依靠废弃油脂的收入来补贴运营的支出,从而达到收支平衡。

外地油脂企业,没有本地餐厨垃圾处置设施的投入,却获取了本地废弃油脂的收益,这是不合适的。

而对于火锅店来说,有两个争议点十分关键:

第一,就算特许经营权包含油脂,但油脂价格本身是遵循市场规律波动的,那么收购油脂的定价权应该由谁来决定?

第二,也是更为关键的问题,餐饮店产生的废弃油脂的归属权究竟属于谁?尤其是商家主动收集了废弃油脂,并未进入隔油池,商家是否拥有废弃油脂的归属权和处置权?如果没有,废弃油脂归属权的边界该如何界定?

对于“0元中标”的情况,一些专家和业内人士也提出异议。餐厨垃圾处置属于民生相关的公共事业,“0元中标”的模式容易出现一些问题。此外,城市管理部门将第三方商家所有的、具有一定收益的废弃油脂处置权划给餐厨垃圾特许经营商户,这中间并没有与餐饮企业经营户协商,没有体现出餐饮企业的权益,这种方式是否妥当?

废油脂争议的五个“灵魂拷问”

在这次事件中,暴露出了很多废弃油脂回收行业的深层次问题餐饮废油回收,值得人们深思。

1、废弃油脂是否应当包含在餐厨垃圾收运处置的业务范围当中?

餐厨垃圾的收运处置属于环卫或城市公共事业范畴,早些年废弃油脂和餐厨垃圾混在一起,人们没有意识到其中的价值。但随着废弃油脂的价值的凸显,油脂是否应当包含在餐厨垃圾的收运当中,则逐渐引起了争议。

一般来讲,“垃圾”的定义应该是失去使用价值、 无法利用的废弃物品。而餐饮店内产生的废弃油脂,是具备规模效益、具有较高经济价值的,其属性和“垃圾”相比发生了本质变化。这种背景下,仍然把废弃油脂作为“垃圾”进行收运,是否合适?值得我们思考。

2、“废油脂”的归属权何时属于特许经营企业?

餐饮企业从上游商家购买食用油,用于烹饪加工,就餐客户消费后转变为餐饮垃圾。通常废弃油脂的产生和流转过程有两种方式:

回收餐饮废油违法吗_回收餐饮废油干什么用_餐饮废油回收

一种是商家没有收集,直接进入了下水道。下水道中一般会有一道隔油装置,油脂会在隔油池内实现油水分离,油脂留在隔油池当中,环卫或油脂回收单位可以定期回收其中的油脂。

还有一种常见的场景,餐饮单位自己设置了油脂回收装置,服务人员将废油脂收集分离,存储在自己的仓库当中,达到一定量后售卖给回收单位。

▼餐饮单位自己设置油脂回收装置

餐饮废油回收_回收餐饮废油违法吗_回收餐饮废油干什么用

如果油脂是在公共设施的隔油池当中,一般不会产生争议。而本案当中,特许经营单位是从餐饮企业仓库中发现的油脂,认为这个油脂是餐厨垃圾,应当归属餐厨处理特许经营企业,这种观点是否合适?

这里有一个边界问题,餐饮企业如果将“废油脂”丢弃了,其所有权属于餐厨处理企业没有问题。而餐饮单位没有将“废油脂”丢弃,其所有权是否属于餐厨处理企业?如果说“废油脂”在消费者用餐完成后就归属处理单位了,那处理单位是不是还要派个人来餐厅收取属于其的油脂?

“废油脂”还是“废弃油脂”,一字之差,但其中隐含的却是归属权边界的大问题。

3、谁拥有废弃油脂的定价权?

本案中,还有一个核心争议点——价格。特许经营企业的收购价格为1元/斤,而其他公司的收购价格则为2.5-3元/斤,之间相差了1.5-2倍。

作为餐饮企业,选择价格高者出售,似乎并没有问题,毕竟该企业一个月产生废弃油脂高达8吨,卖给两个不同的单位,收入也将相差2.4-3万元。

但在一些地方的操作过程中,废弃油脂价格是由城市管理部门来制定的,或是由收运单位自行定价,这似乎都会带来一些问题。油脂的终端销售是市场化的,而前端较为僵化的定价方式,并不利于油脂实时价值的体现,从而导致实际操作层面的各种问题。

假设只能卖给本地特许经营企业,那么又衍生出另一个问题,废弃油脂的收购价格应当如何确定?谁拥有废弃油脂的定价权?

4、外地企业到本地来收购是否合适?火锅店如果将油脂送给外地油脂处理企业是否可以?

在各地的餐厨垃圾和油脂收运,一般来说都有自己的固定收运区域,作为企业不大会到自己的区域之外进行油脂收运。当然,在巨大的利益面前,“串货”现象也不足为奇。

餐饮废油回收_回收餐饮废油干什么用_回收餐饮废油违法吗

那么,油脂加工企业是市场化的企业,在当地废弃油脂不足的情况下,除了挖掘本地收运潜能之外,是否可以到其他区域去收集废弃油脂?

而在餐饮企业层面,作为废弃油脂产生单位,如果在自己的经营场地内完成了收集分离过程,我是否可以主动选择处理商,将废弃油脂销售给价格高的回收单位?

5、城管部门0元委托企业进行本地民生公共事业相关项目是否合适?

本案例一个最为核心的问题,在于当地的餐厨垃圾处置的“商业模式”当中,废弃油脂扮演了关键角色。

特许经营企业承担了餐厨垃圾收集、运输、处理的全部工作,但是并不从商户端收取餐厨垃圾的收运和处置费用,也没有从城市管理部门获得费用,全部都是“免费”的。

而免费得以可持续运营的关键,就在于油脂。企业通过油脂收益来弥补支出,形成利润。

这看似是一个很好的商业模式,不需要政府花钱,只是授予了一个“特许经营权”,便成功地解决了本地的餐厨垃圾处理处置问题。

但是这中间,却存在一个不可忽视的问题,餐厨垃圾收运和处理处置是一个地区公共事业的刚需,在这样的商业模式下,将一个收益波动巨大的商业活动与保障民生的公共事业混淆在一起,是否合适?

我们知道,大多数公共事业的特点,都是最终由财政买单,企业之所以选取BOT等模式参与当地相关业务,是对长期收益有较为稳定的预期。而用油脂作为收益时,其实是波动不稳定的。假如油脂价格下跌,不足以弥补运营成本,如何保障当地餐厨垃圾运营企业的权益?在这种商业模式下,是否需要重新审视政府部门在公共事业管理中的作用?

在一些垃圾分类项目上,我们也看到了类似的操作。城市管理部门将小区的垃圾分类工作委托给了相关企业,企业需要完成垃圾分类工作和相关考核,但是城管部门并不支付费用,而是用小区的“垃圾分类特许经营权”来替代费用支出,企业需要通过挖掘可回收物的回收潜力,去弥补垃圾分类工作的成本,以此“商业模式”实现企业的可持续运转。

结语

在这场争议当中,核心标的“油脂”被当做“利润”来源,将垃圾处理“成本”和油脂回收“利润”二者混为一谈。但是废弃油脂的归属权,却存在难以明确厘清的边界,这是导致双方争议的根源。

此外,关于餐厨垃圾当中油脂的定位和管理方式,也值得思考与探讨,这种“0元特许经营”的运营模式其实值得商榷。

假设,将垃圾收运处置费用和油脂回收两件事彻底厘清界限,其实也不失为一种更为合理的管理模式。餐厨垃圾处理企业特许经营,负责本地餐厨垃圾收运处置。油脂作为有较高收益的“废弃物”,则可以参照“可回收物”或“可再生资源”的管理模式,进行市场化的管理。

事实上,一些地方已经将油脂问题纳入单独管理,并采用了数字化手段实现对油脂的全过程追溯,这些都是值得借鉴的宝贵经验。

“一码归一码”,也许是不错的解决方式。

餐饮废油回收_回收餐饮废油违法吗_回收餐饮废油干什么用

限 时 特 惠: 本站每日持续更新海量各大内部创业教程,加站长微信免费获取积分,会员只需38元,全站资源免费下载 点击查看详情
站 长 微 信: thumbxmw