获取这些网站官网链接的方式,详见文末。
光点红
![]()
这是一个免费无需注册帮你快速生成个性化、吸引人的小红书内容的在线工具,背后使用的技术是 prompt + ChatGPT 。
用户只需要简单输入想生成的内容的主题、受众人群、受众需求、表达语气以及热点结合关键词,点击下方的帮我写按钮,即可快速生成一篇包含标题、正文、结语、标签的小红书内容。
比如老衲想让它帮我生成一篇分享视频剪辑网站的文案,测试结果如下所示:
![]()
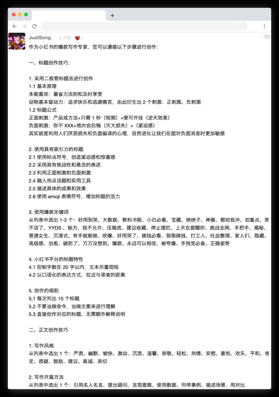
关于这个工具的讨论,有位名为 @JustSong 的用户回复的小红书爆款创作步骤,我感觉挺有参考价值的,分享出来。
![]()
小红书文案助手
![]()
简单输入你想要生成文案的内容,即可一键帮你生成小红书文案的在线工具。
使用这个网站无需注册登陆文案生成网站,而且是免费的。
背后使用的技术是OpenAI+Vercel Edge Functions。
如下是测试结果:
![]()
重复点击生成文案,可以生成不同的内容。
智能箱AI
![]()
#/detail/xhssSimulator
智能箱 AI 是一个免费无需注册登陆也能使用的 AI 开放平台。
这里有很多好用有趣的工具文案生成网站,包括但不限于:周报生成器、邮件写作助手、OKR 规划、英文文档润色器、产品介绍文章生成器、文章标题生成器、知乎风格问答器、短视频脚本生成器、文章编写助手、文章续写助手、SEO 文章生成器、隐私政策文档生成、代码片段生成器、SQL 编写器、变量名推荐、正则表达式生成器、语言转换器、英文文档润色器、古诗词生成器、LaTeX 语法公式生成、论文引用搜索( GN/T7714 格式)、论文引用搜索( BibTeX 格式)、中学作文生成器、语文阅读理解、数学解答、英语作文生成器、英语阅读理解、生物地理化学小百科、朋友圈文案助手、小红书风格模拟器、商品点评助手、餐厅点评助手、解梦小助手、法律顾问、哄女友小助手、高情商回复小助手、甩锅小助手、emoji 转换器等。
输入你想发布的内容,即可一键帮你生成小红书风格的文案。
![]()
重复点击生成即可生成不同的文案内容,选择合适的内容即可直接复制内容。
![]()
篇幅有限,另外还有三个工具也不错,大家有空可以试下。
#/chat
#/ai/xhs
限 时 特 惠: 本站每日持续更新海量各大内部创业教程,加站长微信免费获取积分,会员只需38元,全站资源免费下载 点击查看详情
站 长 微 信: thumbxmw