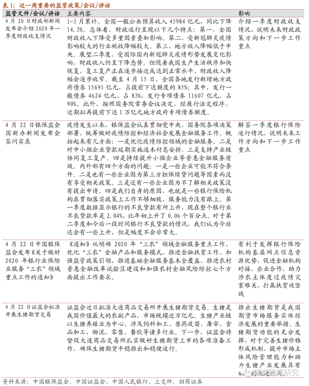
本月1年期LPR如期下降20bp,5年期LPR下降10bp,央行续做TMLF 561亿元,净回笼2113亿元。货币市场利率先降后升,整体上行;长、短端国债收益率均下行,期限利差小幅扩大。股市方面,北上资金净流入规模下降;融资余额小幅增加,重要股东净减持基本持平,股市流动性继续边际改善,达到历史平均水平。从投资者偏好来看,北上资金加仓医药生物、食品饮料、商业贸易等;融资客继续净买入医药生物,并买入计算机;券商ETF净申购规模较高。海外市场风险偏好继续改善,美元指数整体上升,港币持续强势,触及强方兑换保证。

核心观点

⚑港币汇率持续强势,触及强方兑换保证。3月以来港币汇率快速升值,4月长期处于强方兑换保证附近。上周在4月21日美元对港币汇率达到强方兑换保证7.75,主要源于美联储加速扩表投放大量美元流动性。一方面,LIBOR-HIBOR利差转为负值且差值不断扩大,套利交易驱动资金流入香港带来港币走强;另一方面,3月无论香港以外地区成立的港股ETF还是南下资金都能看到有明显放量,外资大规模流入港股同样带来港币需求增加,带动港币升值。不过4月这部分资金从港股流出,近期有小幅回流。

⚑4月20日央行发布LPR为:1年期3.85%,5年期以上为4.65%,前者下降20bp,后者下降10bp。4月21日央行开展CBS操作,操作量50亿元,期限3个月。4月24日,人民银行对当日到期的2674亿元定向中期借贷便利(TMLF)进行了续做,续做金额为561亿元。上周银行体系流动性总量处于合理充裕水平,不开展逆回购操作。

⚑货币市场利率先下后上,总体下行,R007与DR007利差走扩;长、短端国债收益率均下行,利差走扩。长、短端国债收益率均下行,利差走扩。1年期国债到期利率下行9.78bp至1.13%,10年期国债利率下行4.90bp至2.51%,期限利差走扩4.88bp至1.38%。

⚑股市方面,A股市场流动性较前期小幅上升,市场流动性继续向好,招商A股流动性指数为0.78。上周北上资金流入24.2亿元,相比前期有大幅减少;近两周融资余额基本持平,上周融资净买入11.3亿元;ETF净赎回规模大幅收窄。重要股东净减持规模扩大,计划减持规模有所下降。

⚑从投资者偏好来看,陆股通净买入规模较高的行业有医药生物、食品饮料、商业贸易等;净卖出行业规模较高的有电子、非银金融、电气设备等。融资资金净买入行业规模最高为医药生物、计算机、食品饮料,净卖出规模最高的是非银金融、电子、有色金属。个股方面,陆股通净买入最多为美的集团、五粮液等,净卖出最高为中国平安、亿联网络等;融资净买入规模最高为广电运通、华北制药等,融资净卖出规模较高的包括中国国旅、东方财富等。ETF仍然保持小幅净赎回,资金从宽基ETF转向行业ETF,创业板ETF净赎回规模较高,券商ETF净申购较多。

⚑海外市场风险偏好继续改善,美元指数上升。具体地,上周VIX指数整体呈下降趋势,全周较前期下降2.22至35.93。美债短端收益率上行,长端收益率下行,利差有所收窄。上周美元指数上升0.53点,人民币对美元小幅贬值。

港元兑换_港元兑换人民币汇率查询_港元兑换

01

流动性专题

※港币汇率持续强势,触及强方兑换保证

3月以来港币汇率持续升值,4月以来长期处于强方兑换保证附近。上周在4月21日美元对港币汇率达到强方兑换保证7.75。可以看出近期港币一直比较强势。

港元兑换_港元兑换人民币汇率查询_港元兑换

疫情在全球加速扩散以来,美联储通过公开市场操作以及其他的创新型货币政策工具向市场投放大量的美元以缓解流动性压力。美联储扩表进程加速,总资产规模从2月末的4.16万亿美元增至4月22日的6.57万亿美元。

一方面,泛滥的美元流动性导致LIBOR大幅走低,而HIBOR下行幅度不及LIBOR,导致LIBOR-HIBOR利差走低,从3月末的-0.48%降至4月24日的-0.9%,息差套利空间扩大。在此情况下,套利交易驱使美元资金流入香港,带动港币升值。

另一方面,从港股资金的情况来看,3月大量资金流入港股,无论香港以外市场成立的港股ETF还是南下资金,在3月均呈现大规模净流入,资金流入港股对于3月港币快速升值起到一定助推作用。不过4月以来,南下资金和港股ETF资金流入均有所放缓。

因此,总体来看,3月港币的快速升值一定程度由于外资加速流入港股,而4月港币进一步升值更可能由于息差套利交易驱动。

02

监管动向

港元兑换_港元兑换人民币汇率查询_港元兑换

03

货币政策工具与资金成本

4月20日贷款市场报价利率(LPR)为:1年期LPR为3.85%,5年期以上LPR为4.65%。4月21日央行开展央行票据互换(CBS)操作,操作量50亿元,期限3个月,费率0.10%。4月24日,人民银行根据金融机构需求情况,对当日到期的2674亿元定向中期借贷便利(TMLF)进行了续做,续做金额为561亿元。上周银行体系流动性总量处于合理充裕水平,不开展逆回购操作。

货币市场利率先下后上,总体下行,R007与DR007利差走扩;长、短端国债收益率均下行,利差走扩。4月20日-4月24日,R007均值为1.47%,较上周下行5.19bp, DR007均值为1.39%,较上周下行3.18bp,;截至4月24日,R007利率为1.56%,较前期(4月17日)上行15.76bp,DR007利率为1.55%,较前期上行8.47bp,两者利差走扩7.29bp至0.01%。1年期国债到期利率下行9.78bp至1.13%,10年期国债利率下行4.90bp至2.51%,期限利差走扩4.88bp至1.38%。

同业存单发行规模有所扩大,6个月发行利率下行,1个月和3个月利率均上行。4月20日-4月24日,同业存单发行640只,较上期增加11只,发行总规模4305.60亿元,较上期增加1018.90亿元;截至4月24日,1个月和3个月利率较前期分别上升了7.03bp和8.41bp,6个月同业存单发行利率较前期下降9.58bp,收于1.67%、1.85%、1.99%。

港元兑换_港元兑换人民币汇率查询_港元兑换

04

股市资金供需

(1)资金供给

资金供给方面,4月20日- 4月24日,公募基金发行106.6亿份,较前期有所减少。融资余额较前期有小幅增加,全周整个市场融资净买入11.3亿元,截至4月24日,A股融资余额为10388.1亿元。陆股通资金上周累计净流入24.2亿元,相比前期有大幅减少。

(2)资金需求

资金需求方面,4月20日-4月24日,IPO融资金额下降至35.7亿元,未来一周IPO大概率继续下降,预计融资为12.9亿元;限售解禁市值为808.4亿元,较前期大幅增加305.08亿元,未来一周解禁规模将有所下降为472.2亿元;重要股东净减持规模小幅扩大,净减持28.2亿元;公告的减持计划合计减持规模为91.1亿元,较前期的124.2亿元有较大幅度下降。

05

投资者情绪

4月20日-4月24日,当周融资买入额为2741.02亿元;截至4月24日占A股成交额比例为8.82%,较前期下降了0.06%,投资者交易活跃度微降。市场走低使得风险溢价小幅上升,仍处历史高位,中长期配置价值仍高。

港元兑换_港元兑换人民币汇率查询_港元兑换

06

投资者偏好

(1)陆股通

4月20日- 4月24日,陆股通资金流入较前期有大幅减少,全周净流入24.16亿元。从行业来看,净买入规模较高的行业有医药生物、食品饮料、商业贸易等;净卖出行业规模较高的有电子、非银金融、电气设备等。具体来看,当周陆股通净买入医药生物35.00亿元、食品饮料21.81亿元、商业贸易8.38亿元;净卖出电子21.14亿元、非银金融16.88亿元、电气设备12.25亿元。个股方面,净买入美的集团(8.70亿元)最多,五粮液(7.40亿元)次之,北上资金净卖出中国平安(-12.21亿元)最高,亿联网络(-4.28亿元)次之。

(2)融资交易

4月20日- 4月24日,融资资金由小规模净卖出转为小幅净买入,当周净买入11.29亿元。具体来看,净买入规模较大的行业有医药生物(21.13亿元)、计算机(9.27亿元)、食品饮料(6.75亿元);净卖出规模最高的是非银金融(-16.38亿元)、电子(-14.23亿元)、有色金属(-7.72亿元)。个股方面,融资净买入规模最高为广电运通(4.71亿元),华北制药(3.52亿元)次之;融资净卖出规模较高的包括中国国旅(-2.61亿元)、东方财富(-2.25亿元)。

(3)ETF净申购赎回

4月20日- 4月24日, ETF净赎回规模大幅收窄,整体净赎回2.60亿份,券商ETF净申购规模较大,资金从宽基ETF流向行业ETF。沪深300ETF净赎回0.71亿份,前期净申购5.18亿份,变动5.89亿份;创业板ETF净赎回13.40亿份,前期净赎回0.63亿份,增加12.77亿份;中证500ETF净赎回3.05亿份,前期净赎回0.09亿份,增加2.96亿份;上证50ETF净赎回2.44亿份,前期净赎回3.52亿份,减少1.08亿份。券商和信息技术ETF分别净申购15.71亿份和9.14亿份。

港元兑换_港元兑换_港元兑换人民币汇率查询

4月20日-4月24日,股票型ETF净申购规模最高的为华夏国证半导体芯片ETF(12.80亿份);华宝中证全指证券ETF(6.78亿份)净申购规模次之;净赎回规模最高的为华安创业板50ETF(-8.78亿份),易方达创业板ETF(-3.26亿份)次之。

港元兑换人民币汇率查询_港元兑换_港元兑换

07

港元兑换_港元兑换_港元兑换人民币汇率查询

外汇市场

上周美元指数上升,截至4月24日,美元指数收于100.24,较前期(4月17日)上升0.53点。

上周人民币汇率指数较前期上升0.24点报收94.40。4月24日美元兑人民币中间价、美元兑人民币即期汇率、美元兑人民币离岸汇率分别较前期(4月17日)变动0.0085,0.0065和0.0121,分别收于7.0803,7.0829和7.0906,人民币小幅贬值。

另外,港币汇率近期一直处于强方兑换保证附近,港币汇率强势。

港元兑换_港元兑换人民币汇率查询_港元兑换

港元兑换人民币汇率查询_港元兑换_港元兑换

08

海外金融市场流动性跟踪

(1)国外主要央行动向

本周,美联储将披露紧急贷款便利的借款者名单以及相关信息以保持透明度,将临时取消了联储银行提供的无抵押日内信贷的限额,并宣布尽快扩大薪资保护流动性工具(PPPLF)的贷款人范围。美联储周五表示下周每日约购买100亿美元国债,进一步放慢了国债购买速度。欧洲央行进一步放宽银行抵押品要求,在满足其他现有抵押品资格标准前提下,可出售资产和发行方在4月7日时的评级达到最低投资级的,即资产支持证券的评级门槛从投资级别“A-”降至非投资级别“BB+”,其他债券的评级门槛从投资级别“BBB-”降至非投资级别“BB”,银行都可以接受这些资产作为抵押品。欧洲央行政策制定者Pablo Hernandez de Cos表示迫切需要在欧元区建立共同安全资产。日本央行表示日本的银行要为坏账和投资损失做好准备。此外根据日媒报道,日本央行开始探讨进一步的宽松措施。韩国方面,周二韩国央行通过回购操作为市场提供2700亿韩元的流动性。

港元兑换人民币汇率查询_港元兑换_港元兑换

(2)利率

4月20日- 4月24日,美债短端收益率上行,长端收益率下行,利差有所收窄。美国1年期国债收益率较上期(4月17日)上行2.00bp至0.18%,10年期国债收益率较上期下行5.00bp至0.60%,利差收窄7.00bp至0.42%。截至4月24日港元兑换,隔夜、1周、1个月以及3个月美元LIBOR均下行。其中1个月和3个月美元LIBOR下行显著分别为23.19bp和22.19bp,隔夜和1周美元LIBOR较前期分别下行1.03bp和2.39bp。

港元兑换人民币汇率查询_港元兑换_港元兑换

港元兑换人民币汇率查询_港元兑换_港元兑换

(3)海外市场情绪

美联储4月24日表示,将尽快扩大PPPLF的合格贷款机构范围,另外从4月27日至5月1日,美联储将每天购买大约100亿美元国债,本周的日购债规模为150亿美元。此外,欧洲央行决定进一步放宽银行抵押品要求,将接受部分垃圾级债券作为其向银行提供贷款的质押品。

上周VIX指数整体呈下降趋势,全周较前期下降2.22至35.93,受政策宽松预期影响,市场风险偏好有所改善。标普500指数和纳斯达克指数分别下降1.32%和0.18%。

– END –

相 关 报 告

分 析 师 承 诺

重 要 声 明

本微信号推送内容仅供招商证券股份有限公司(下称“招商证券”)客户参考,其他的任何读者在订阅本微信号前港元兑换,请自行评估接收相关推送内容的适当性,招商证券不会因订阅本微信号的行为或者收到、阅读本微信号推送内容而视相关人员为客户。

完整的投资观点应以招商证券研究所发布的完整报告为准。完整报告所载资料的来源及观点的出处皆被招商证券认为可靠,但招商证券不对其准确性或完整性做出任何保证,报告内容亦仅供参考。

在任何情况下,本微信号所推送信息或所表述的意见并不构成对任何人的投资建议。除非法律法规有明确规定,在任何情况下招商证券不对因使用本微信号的内容而引致的任何损失承担任何责任。读者不应以本微信号推送内容取代其独立判断或仅根据本微信号推送内容做出决策。

本微信号推送内容仅反映招商证券研究人员于发出完整报告当日的判断,可随时更改且不予通告。

限 时 特 惠: 本站每日持续更新海量各大内部创业教程,加站长微信免费获取积分,会员只需38元,全站资源免费下载 点击查看详情
站 长 微 信: thumbxmw