无刷电机,作为一个可以将电能转换成机械能的装置,在电子电路项目中,经常被工程师选用为执行机构。例如

mos管_mos管工作原理_mos管放大原理

无刷电机

在不同的项目中,无刷电机都能获得很好的应用。作为研发工程师,在设计开发无刷电机的应用电路,较为经典的电路设计是选用MOS管的H桥方案,因为H桥方案最大的特点通过4个MOS管,就可以实现无刷电机的正转与反转、速度调节的控制。

mos管_mos管放大原理_mos管工作原理

无刷电机H桥控制方案

mos管_mos管工作原理_mos管放大原理

在MOS管的H桥方案中,4个MOS管分别为2个P沟道MOS管与2个N沟道MOS管,或者全部采用4个N沟道MOS管,无刷电机的电源两端直接连接在Q1、Q3与Q2、Q4的公共端。

众所周知,MOS管的开启与关断是由栅极G端电压控制;在低压电机电路应用中,如5V电机驱动电路,MOS管的栅极可以直接由单片机的IO口控制;但若在600V的无刷电机控制器电路中,MOS管的驱动电路该如何去设计呢?

显然单片机的IO引脚是不能直接驱动600V的高压MOS管栅极,这是因为在H桥电路中,Q1与Q2的MOS管栅极电压不能低于600V,单片机普通IO引脚是无法提供满足这么高的电压。

针对这类问题,工程师通常会借助于专用的MOS管栅极驱动芯片来解决。

EG2103作为MOS管的栅极驱动芯片,就可以实现单片机普通IO引脚通过控制EG2103的逻辑来控制600V的高压MOS管。

EG2103驱动芯片引脚定义

mos管放大原理_mos管_mos管工作原理

mos管_mos管放大原理_mos管工作原理

EG2103引脚定义图

EG2103芯片的工作逻辑如下:

单片机IO引脚输出高电平至Pin2引脚HINmos管工作原理,则Pin7引脚HO输出驱动高压MOS管(如Q1)栅极;单片机IO引脚输出低电平至Pin2引脚HIN,则Pin7引脚HO关断高压MOS管栅极;

单片机IO引脚输出高电平至Pin3引脚LIN,则Pin5引脚LO关断高压MOS管(如Q3)栅极;单片机IO引脚输出低电平至Pin3引脚LINmos管工作原理,则Pin5引脚LO输出驱动高压MOS管栅极;

EG2103芯片内部电路

mos管放大原理_mos管_mos管工作原理

为了从电路本质上分析EG2103的电路特性,也为了更好的去开发应用,工程师需要通过芯片的内部电路进行详细的了解

mos管放大原理_mos管_mos管工作原理

EG2103芯片内部电路

Pin5引脚与Pin7引脚均是两个内部MOS管的公共输出端,其中

Pin7引脚由于是驱动Q1的MOS管,其高压直接由VB引脚提供,此时VB连接600V即可;

Pin5引脚由于是驱动Q3的MOS管,其电源电压可以直接选用芯片的VCC电压即可;

mos管_mos管工作原理_mos管放大原理

工程师可能会心存疑问,EG2103芯片自身就可以构成电机驱动的H桥方案,为什么还要通过驱动外面的4个MOS管来驱动电机呢?这主要是因为集成在芯片内部的MOS管功率做不大,难以直接驱动大功率大电压电机负载;

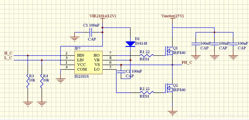
EG2103芯片应用电路图

工程师在了解完EG2103芯片的基本电路特性之后,就会按照实际的项目开发设计需求进行相应的电路设计。在600V无刷电机控制器项目中,MOS管的驱动电路原理图

mos管放大原理_mos管工作原理_mos管

EG2103芯片应用电路图

在此应用电路图中,只是驱动2个高压MOS管,工程师如需驱动H桥方案中的4个MOS管,则需要2个EG2103芯片;

Pin2引脚与Pin3引脚直接连接单片机IO口,就可以实现单片机控制600V高压电机的正转、反转以及速度的调控等操作;

最后的结语

工程师,在开发600V无刷电机驱动方案,对于高压MOS管的开启与关断控制问题,EG2103芯片可以较好地解决;当然这只是其中的解决方案之一,因为EG2103芯片也存在一些不足之处。

最大的不足之处是EG2103芯片的工作电源电压被要求在10V~20V之间,这就限制了芯片的应用项目范围;

最后,不知工程师是如何解决高压MOS管的驱动问题的?是采用什么其他电路方案来解决的?

本文由【芯片哥】原创撰写,一个做电子元器件与芯片技术开发与销售的工程师,喜欢就关注芯片哥,和芯片哥一起加油吧

限 时 特 惠: 本站每日持续更新海量各大内部创业教程,加站长微信免费获取积分,会员只需38元,全站资源免费下载 点击查看详情
站 长 微 信: thumbxmw