抗凝治疗是肾脏替代治疗(renal replacement therapy,RRT)关键措施,临床药物成熟,这些年没什么全新药物上市,但国内市场受集采、价格变化等政策因素影响,有些产品出现了新机会,我就带大家筛选一下。
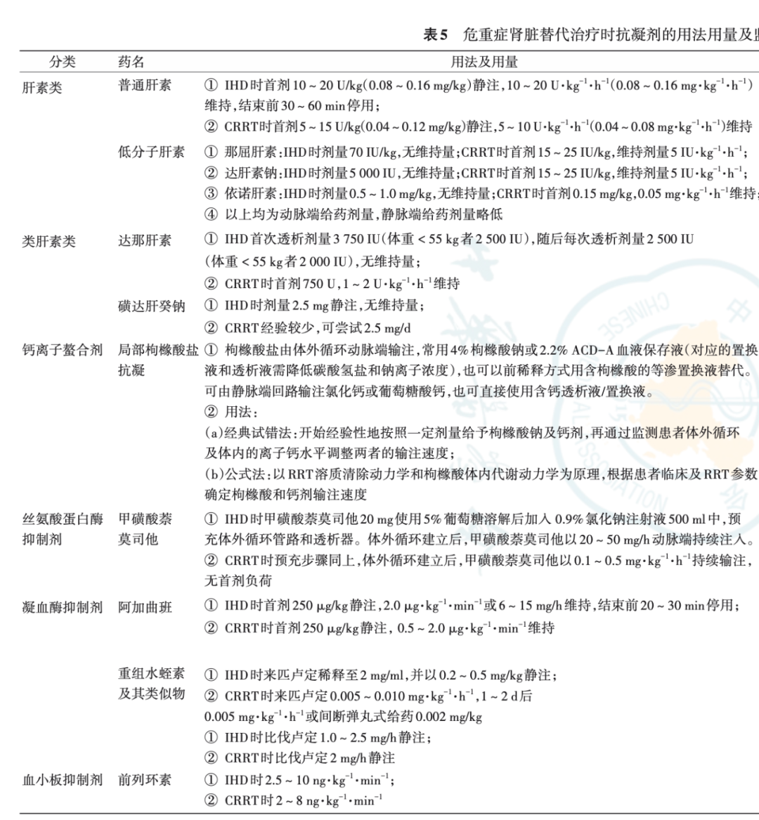
共识指出,肾脏替代治疗需要根据患者出、凝血状态,选择不同治疗方案和药物。
常用药物共有六类,分别是普通肝素、类肝素、凝血酶抑制剂、丝氨酸蛋白酶抑制剂、钙离子螯合剂、血小板抑制剂。
1、普通肝素
普通肝素是RRT中最常用的抗凝剂,3-5分钟起效,正常半衰期约半小时。
常见不良反应是出血,但可以用鱼精蛋白拮抗;
0.1%~5%的患者,可能出现肝素诱导血小板减少(HIT),一旦诊断HIT,则需要停用肝素,转换其他药物。
目前,国内上市的普通肝素有肝素钠注射液、肝素钙注射液,注射用肝素钙3种药品名称。
肝素钠注射液批文较多,价格较低。
注射用肝素钙有两个企业,但不在基药目录。

肝素钙注射液在有三个企业,两个规格在基药,且是急抢救药品,这样的产品准入属性,非常少见哦。
药品名称
批文数
企业数
医保
基药
其它
注射用肝素钙
3
2
甲
否
肝素钙注射液
9
3
甲
1ml:5000IU,1ml:10000IU
急抢救

肝素钠注射液
40
15+
甲
2ml:5000IU,2ml:12500IU
急抢救
这几年,普通肝素在等级医院的总销售额快速增长,去年接近10亿元。
嗅觉敏锐的代理商已经赶上这个赛道,未来,局部市场还有不少机会,想要操作普通肝素品种的代理商朋友,欢迎联系小狐,抓紧机会上车。
![]()
2、低分子肝素
低分子肝素是临床常用的抗凝剂,和普通肝素相比,分子量小,低分子肝素与内皮细胞、血浆蛋白及血小板的非特异性结合较少肝素钠价格,具有更高的生物利用度,缩短了起效时间,也减少了透析器表面纤维蛋白沉积,但目前仍无充足证据证实,低分子肝素与普通肝素在滤器寿命及出血事件上存在差异。
低分子肝素同样存在出血风险,但不能被鱼精蛋白完全拮抗;HIT发生率较普通肝素低,但仍可能发生。
国内市场,常用那屈肝素、依诺肝素、达肝素钠3种低分子肝素,这几年的市场销售都不多,等级医院总体年销售额超过40亿元。
但第八批国家集采中,那屈肝素、依诺肝素价格大降,未来市场销售必然暴跌,重新洗牌,机会越来越少。
3、类肝素
包括磺达肝癸和达那肝素两个药物。
磺达肝癸钠是一种人工合成的戊糖,可以和抗凝血酶结合,快速抑制凝血因子Xa,它不与其他血浆蛋白相互作用,也不延长PT或APTT,且与HIT抗体无交叉反应肝素钠价格,故建议HIT患者使用。
磺达肝癸钠国内有9家企业,且已进入第七批国家集采,后来者机会不多。
![]()
达那肝素还未在国内上市,今年3月,进口APSEN的临床试验获批,离上市还有很长时间。
出血也是类肝素的常见并发症,且没有特效拮抗药。
4、凝血酶抑制剂
共识推荐使用阿加曲班。
主要并发症是出血,无法拮抗。
国内已有多家企业竞争,且已被国采,机会也不多。
5、丝氨酸蛋白酶抑制剂
共识推荐甲磺酸萘莫司他,独家品种,进入国谈后,价格不高,但据说利润不低,单个品种撑起一个企业。
厂家有点傲娇,各地代理早已确定,代理商朋友等到现在操作这个品种,机会不多,只能期待下一家仿制尽快获批。
共识推荐药物,还有钙离子螯合剂、重组水蛭素及类似物等,因产品比较成熟,目前相关的外部政策环境变化不大,新机会也不多,我就不一一介绍,感兴趣的朋友,自己研究。
![]()
限 时 特 惠: 本站每日持续更新海量各大内部创业教程,加站长微信免费获取积分,会员只需38元,全站资源免费下载 点击查看详情
站 长 微 信: thumbxmw