在外贸业务当中,英文信件和英文邮件是必须要掌握的技能书信的格式图片,但是很多人对于英文书信的格式并不是很灵光。以至于每一次写信或者写邮件的时候,常常为了小小的格式上脑筋。这里简单地说一下英文书信的几种格式。希望能够帮到有需要的朋友。
在开篇之前,先简单说说英文书信到底是个啥套路。我在其他的文章中曾经说过,写作的本质上其实也是一种交流,我们可以把写作这种交流看成是面对面交流的一种变体。写作的整个过程其实也是像面对面说话一样。一个人通过语言的方式发出一系列的信息,另一个人接收这样的信息,同时做出一定的反馈。一般而言,写作是一种比面对面交流更为严肃的交流方式。我们这里以书信为例,我们在写书信的时候,其实整个交流过程缺失了一些要素,比如说面对面交流的眼神,语气,表情,动作等等。所以这些缺失的因素,在书信的写作过程当中,就要侧重于弥补。
比如你通过书信在和别人交流的时候,你首先要让别人知道你是谁,来自于哪里,这样一来就产生了书信当中的信头,一般在信头当中,你会自报家门,说明自己是谁,来自于哪里。这其实就像面对面对话一样,有的时候你先要向对方介绍自己是谁。而在英文商务信函当中,就成了一种惯例。不论你和对方认不认识,你所写的信函当中,一定要包含信头。在自报家门之后,你需要说明这封信是写给谁的,于是就出现了称呼。称呼也就相当于两个人在面对面的时候先和别人打招呼。你在和人打完招呼之后,就开始切入正题。所以,商务信函,在打完招呼之后,也就是在称呼之后,就开始写信函的正文。做完之后一般都会有一些结束的敬语,就是我们通常所说的. Your sincerely, Yours truly, Yours faithfully.之类的话。在这些话下面,在落款写上自己的名字。如果是纸质信函的话,还需要有个签名。最后这几个步骤和面对面交流有所不同。面对面交流,在结束的时候,一般不会再说一遍我是谁,或者给对方留个签名。但是这些已经是商务信函的固定部分了。
这里引用一个关于写作的网站上的说法,简单说明一下几种英文信件的格式。
![]()
Full-block style:或者有人叫做齐头式,我倒是觉得英文的原文反而能更反映出这种格式的真正含义,全块状的格式,文字和段落排成整齐的块状。这种格式很简单直白,版式美观,容易掌握,崇尚实用主义的美国人一般都会采用这样的格式。
而现在,大多数商业信函都遵循这样的风格,因为它没有任何缩进,简单明了,容易操作,只需要管左边对齐就可以了。在这种风格中,所有内容(日期,内部地址,称呼,正文,落款和签名)都从最左边开始。在这种格式当中,唯一需要缩进的内容是 分条列举的时候,也就是所谓的项目符号,以及比较长的引用。当遇到这样的情况时,是需要用缩进的。遇到这两种情况时整个列举的条目和整个引用都需要缩进成一块,而不是仅仅第一行缩进。就像下面这样,引用的部分自己缩成一块。
![]()
下面是一个所谓的block style的图片。

The modified-block style:或者叫做上一种格式的变体,有人把它叫做一种改良格式,但个人而言并不敢苟同,因为从风格上看这种格式更为复杂,没有看出改良的成分,改良应该是越改越简单才对。 在这种格式当中段落并不缩进。但是书信的格式图片,日期,落款和签名是缩进的,——但是这种缩进是从行的中心线开始的。也就是说从中间线开始缩进,有些组织机构使用这种风格,看起来整洁但并不利落。
Indented style,富有英国风格的书信格式,这种格式应该是脱胎于传统的英文信件的写法,因为传统上人们写信的时候就会每一段段首留出空格,当然在今天大家都用计算机的时代,我们经常习惯说缩进。在这种格式当中, 日期,落款和签名从中心线开始,这一点与上一种格式一样。但是,这种格式的每段缩进半英寸(1.27厘米),也有资料说要缩进一英寸,个人认为在没有严格要求的前提下,可视情况而定。一般有严格格式要求的信函都会有相应的模板作为参考。
![]()
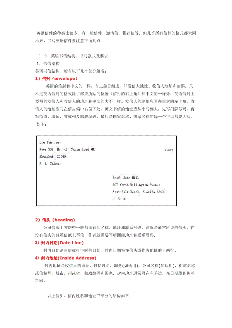
下面再引用一个图片,是一齐头式的格式为例
letterhead 信头,一般这一部分会包含发信人的信息,比如单位,地址,电话,邮件,对于很多单位而言,信头是固定格式的信纸。对于电子邮件而言,这一部分会手打出来。
Recipient Address:收信人地址,有时也叫作Inside Address(封内地址)
![]()
Reference Line:可以理解为参考信息行,在电子邮件中这一行是主题,写在Subject当中。
Salutation:称呼
Body:正文
Closure:落款
Signature and Title:签名和头衔
Enclosure:随信附上的文件,在邮件中叫做附件
![]()
先说这么多,如果觉得有用,别忘了点赞和关注我的专栏若愚英塾。
限 时 特 惠: 本站每日持续更新海量各大内部创业教程,加站长微信免费获取积分,会员只需38元,全站资源免费下载 点击查看详情
站 长 微 信: thumbxmw