这一周真的热到崩溃

每天叫醒小坊的不是闹钟

而是上海的一条条高温预警

台风在哪产生_感应电流产生条件_台风产生的条件有

只要走到外面

就感觉像一条被煎炸的咸鱼……

感应电流产生条件_台风产生的条件有_台风在哪产生

每天都在期待下雨降温

但又害怕只下雨不降温

感应电流产生条件_台风产生的条件有_台风在哪产生

下“开水”模式分分钟上线

感应电流产生条件_台风产生的条件有_台风在哪产生

好在已经过了处暑

外加8号台风“巴威”的加持

今天的上海

虽然“热”依旧是主旋律

体感闷热

但是!

台风在哪产生_感应电流产生条件_台风产生的条件有

高温势头下周将被全面遏制

台风“巴威”最新情况如何?

未来几日上海天气会有什么变化?

一起来看!

台风“巴威”最新位置

7号台风“海高斯”刚停编没几天,8号台风“巴威”就于22日8时“加急”生成了。这个台风的名字来源于越南,是越南北部山名。

这是8月以来在南海和西北太平洋上生成的第6个台风,也是本周内生成的第二个台风。目前,今年8月生成的台风数量已超过8月历史平均台风生成数(5.7个)

感应电流产生条件_台风在哪产生_台风产生的条件有

台风在哪产生_感应电流产生条件_台风产生的条件有

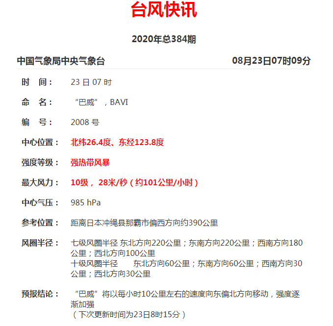
据中央气象台8月23日7时消息,“巴威”距离日本冲绳县那霸市偏西方向约390公里,中心附近最大风力10。“巴威”将以每小时10公里左右的速度向东偏北方向移动,强度逐渐加强。

台风在哪产生_感应电流产生条件_台风产生的条件有

另外,中央气象台8月23日6时继续发布台风蓝色预警:今年第8号台风“巴威”(强热带风暴级)的中心今天(23日)早晨5点钟位于日本那霸偏西方约390公里的东海南部海面上台风产生的条件有,就是北纬26.2度、东经123.8度,中心附近最大风力有10级(28米/秒),中心附近最低气压为985百帕,七级风圈半径100-220公里,十级风圈半径30-60公里。

预计“巴威”将以每小时10-15公里的速度向东北方向移动,强度逐渐加强,最强可达强台风级或超强台风级(45-52米/秒,14-16级);24日开始,“巴威”在东海中部转向偏北方向移动,26日进入黄海南部,尔后趋向朝鲜半岛西北部到我国辽东半岛一带沿海。

台风产生的条件有_感应电流产生条件_台风在哪产生

8号台风将北上

可能成为今年来最强台风

感应电流产生条件_台风在哪产生_台风产生的条件有

据中国天气网,台风“巴威”未来几天将继续北上,海温高、风切小、大气高低层配置好,这些条件都有利于它进一步发展。预计未来“巴威”最强可达强台风级或超强台风级,有可能成为今年以来西北太平洋生成的最强台风!

目前来看,“巴威”登陆我国的概率小,影响主要在海上。但其后期路径和强度仍有一定不确定性,需密切关注台风动向。福建沿海、浙江沿海、台湾等地的公众,要防范强风雨天气的不利影响。

感应电流产生条件_台风在哪产生_台风产生的条件有

△ 22日下午,“巴威”结构明显紧实了,开始出现螺旋结构

今日上海天气

台风对上海有何影响?

上海今天白天多云到晴,偏东风3~4级,预计最高气温在34℃左右。今天午后到傍晚局地会有阵雨或雷雨,提醒大家提防局地的短时强降水等强对流天气。

感应电流产生条件_台风在哪产生_台风产生的条件有

感应电流产生条件_台风在哪产生_台风产生的条件有

据悉,“巴威”北上路径偏东,对上海无直接影响。

但好消息是——随着台风“巴威”北上台风产生的条件有,副热带高压就将断裂东退了!上海处在副热带高压边缘,多午后雷阵雨天气。气象预报显示,下周初气温依然较高,最高温在35℃左右;下周中后期起,高温势头得到“扼制”,全面回落至35℃以内。

台风在哪产生_感应电流产生条件_台风产生的条件有

虽然台风“巴威”的影响主要在海上

但其后期路径和强度仍有一定不确定性

还是要密切关注其动态哦~

暂别高温

oh~yeah~

台风产生的条件有_台风在哪产生_感应电流产生条件

来源:中央气象台、上海市天气、上海预警发布、东方网

限 时 特 惠: 本站每日持续更新海量各大内部创业教程,加站长微信免费获取积分,会员只需38元,全站资源免费下载 点击查看详情
站 长 微 信: thumbxmw