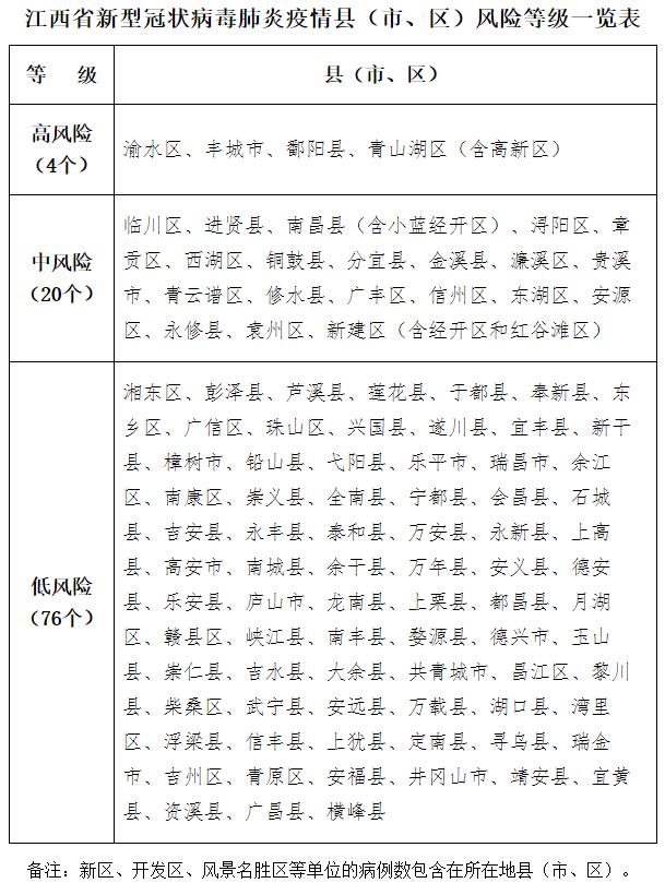
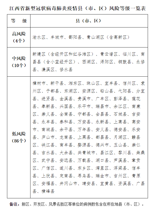
3月10日,湖北省再次发布更新全省市县疫情风险等级。依据国务院应对新型冠状病毒感染肺炎疫情联防联控机制《关于科学防治精准施策分区分级做好新冠肺炎疫情防控工作的指导意见》中的风险划定标准,经省疾控中心组织专家评估,截至3月9日24时,全省低风险市县45个,中风险市县19个,高风险市县12个。

与3月7日相比,全省新增加8个低风险市区(咸丰县、江陵县、崇阳县、丹江口市、松滋市、嘉鱼县、随县、大冶市),5个高风险市区调至中风险(荆州市城区、监利县、十堰市城区、孝昌县、随州市城区)。

咸丰县属于湖北哪个市_湖北宜城属于县还是市?_湖北撤县设市最新消息

湖北省市县风险等级一览表

低风险(45个)

湖北宜城属于县还是市?_湖北撤县设市最新消息_咸丰县属于湖北哪个市

五峰县、咸丰县、来凤县、神农架林区、远安县、兴山县、鹤峰县、秭归县、宣恩县、宜都市、保康县、竹溪县、江陵县、竹山县、房县、郧西县、老河口市、建始县、利川市、通城县、长阳县、罗田县、崇阳县、枝江市、英山县、南漳县、当阳市、通山县、丹江口市、宜城市、松滋市、谷城县、嘉鱼县、石首市、随县、公安县、赤壁市、枣阳市、武穴市、大冶市、麻城市、黄梅县、蕲春县、浠水县、红安县

中风险(19个)

巴东县、咸宁市城区、团风县、荆州市城区、仙桃市、襄阳市城区、恩施市、沙洋县、监利县、广水市、十堰市城区、京山市、孝昌县、钟祥市、随州市城区、荆门市城区、黄石市城区、孝感市城区、宜昌市城区

高风险(12个)

湖北撤县设市最新消息_湖北宜城属于县还是市?_咸丰县属于湖北哪个市

天门市、大悟县、潜江市、阳新县、洪湖市、黄冈市城区、云梦县、安陆市、鄂州市城区、应城市、汉川市、武汉市城区

备注:

咸丰县属于湖北哪个市_湖北撤县设市最新消息_湖北宜城属于县还是市?

1、风险划定标准:即以县市区为单位咸丰县属于湖北哪个市,无确诊病例或连续14天无新增确诊病例为低风险地区;14天内有新增确诊病例,累计确诊病例不超过50例,或累计确诊病例超过50例咸丰县属于湖北哪个市,14天内未发生聚集性疫情为中风险地区;累计确诊病例超过50例,14天内有聚集性疫情发生为高风险地区。

2、风险等级评估依据中国疾病预防控制信息系统 “传染病监测”和“突发公共卫生事件信息管理系统”模块中的各县(市、区)的新增确诊病例数、累计确诊病例数和聚集性疫情数据进行综合研判。

3、12个设区的市城区风险按照其所有城区中的最高风险等级进行认定。

限 时 特 惠: 本站每日持续更新海量各大内部创业教程,加站长微信免费获取积分,会员只需38元,全站资源免费下载 点击查看详情
站 长 微 信: thumbxmw